logo
  • 网站首页
  • 关于长风
    • 公司简介
    • 企业文化
    • 实力保障
    • 资质荣誉
    • 展会活动
    • 招贤纳士
  • 资讯动态
    • 公司动态
    • 行业资讯
    • 行业知识
  • 门窗软件
    • 画图软件
    • 门店管家
    • 算料软件
    • ERP软件
  • 纱窗软件
  • 门业软件
  • 租赁软件
  • 优化软件
    • 型材优化
    • 玻璃优化
  • 售后服务
  • 联系我们
新闻咨询
  • 公司动态
  • 行业资讯
  • 行业知识
联系方式:
13561660216
01
当前位置:首页 >新闻咨询 > 公司动态 >

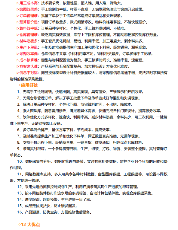
长风新品上市-八代门窗算料软件

  • 时间:2026-01-23
长风新品上市-八代门窗算料软件17
长风新品上市-八代门窗算料软件17
长风新品上市-八代门窗算料软件17
长风新品上市-八代门窗算料软件17
长风新品上市-八代门窗算料软件17
长风新品上市-八代门窗算料软件17

上一篇:长风门窗软件新增--长风门窗生产管控系统

下一篇:长风软件与您相约-中国国际门窗幕墙博览会

最新文章

  • 长风门窗软件新增--长风门窗生产管控系统
  • 长风新品上市-八代门窗算料软件
  • 长风门窗软件新增--手机查单小程序软件
  • 隆重推出新产品—长风门业管理软件2025版
  • 祝贺长风软件对接门窗设备突破1000台!
长风软件期待与您合作共赢
咨询热线:13561660216(微信同号)
服务咨询 →
  • 01
    绝对领先的
    顶尖品牌
  • 01
    专业专注的
    研发团队
  • 01
    行业完整的
    产品体系
  • 01
    灵活健全的
    营销体系
  • 01
    实用高效的
    培训机制
  • 01
    及时响应的
    售后服务
  • 01
    强大可靠的
    实力保障
  • 01
    大量先进的
    行业经验
  • 新闻咨询
    • 公司动态
    • 行业资讯
    • 行业知识
  • 软件分类
    • 门窗软件
    • 纱窗软件
    • 门业软件
    • 租赁软件
  • 关于长风
    • 公司简介
    • 企业文化
    • 实力保障
    • 资质荣誉
    • 展会活动
    • 招贤纳士
  • 联系我们

    地址:淄博市柳泉路162号丰茂大厦15层

    销售热线:0533-3182878 3188155

    技术支持:0533-2300228 3185568

    邮箱:sdcf2000@163.com

    01
友情链接: 中国塑料门窗网 中国金属结构协会网站 幕墙工程网 中国国际门窗幕墙博览会 全国铝门窗幕墙年会 中国广州国际建筑装饰博览会 一览幕墙网
版权所有:淄博长风软件有限公司   鲁ICP备2020041122号-5  网站地图